Installing erwin Mart Server
erwin DM connects to your Mart database through through a web server. The Mart comprises the following components:
- Database
-
Stores the user data for the Workgroup Edition. You can use a supported or certified version of Oracle, SQL Server, or PostgreSQL database. Ensure that you use a new database and not an existing one that was created for an older version of the data modeling tool.
- Applications
-
Includes a web-based component, erwin Mart Administrator, that helps you manage the Mart through a web console.
- Web server
-
Hosts erwin Mart Administrator. You can use a web server of your choice. If you have not installed a web server, use the erwin Mart Server option and install Tomcat.
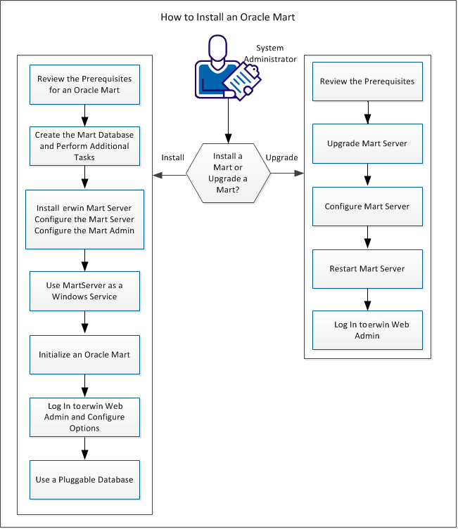
To install and configure erwin Mart Server, follow these steps:
- Review the Prerequisites for your database
- Create the Mart Database and perform the additional tasks
- Install erwin Mart Server
- Use Mart Server as a Windows Service
- Initialize the Mart
- Log in to erwin Mart Administrator and configure settings
|
Copyright © 2021 Quest Software Inc. All rights reserved. All trademarks, trade names, service marks, and logos referenced herein belong to their respective companies. |